ข้ามไปที่เนื้อหาหลัก
ข้ามไปที่เมนูหลักของเว็บไซต์
ข้ามไปที่ส่วนท้ายของเว็บไซต์
Open Menu
วารสารวิทยาศาสตร์โลก ดาราศาสตร์ และอวกาศ
ฉบับปัจจุบัน
คลังบทความ
ฉบับก่อนปี 2025
ประกาศ
ขั้นตอนการประเมินบทความ
จริยธรรมการตีพิมพ์
เกี่ยวกับ
เกี่ยวกับวารสาร
การส่งบทความ
กองบรรณาธิการ
นโยบายความเป็นส่วนตัว
ติดต่อ
ค้นหา
ลงทะเบียน
เข้าสู่ระบบ
หน้าแรก
/
ขั้นตอนการประเมินบทความ
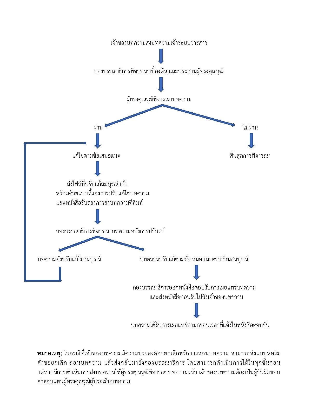
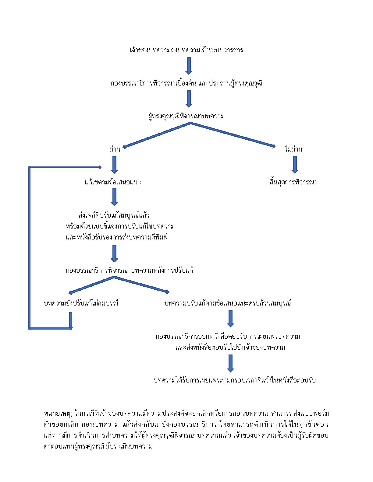
ขั้นตอนการประเมินบทความ
ภาษา
English
ภาษาไทย
Information
สำหรับผู้อ่าน
สำหรับผู้แต่ง
สำหรับบรรณารักษ์
นโยบายการคุ้มครองข้อมูลส่วนบุคคล
Privacy policy